云上曲园
一网通办
VPN
ENGLISH
LD平台_LD(中国)一站式服务官网
学校简介
学校标识
现任领导
校园风光
联系学校
组织机构
教学机构
党政机构
教辅机构
科研机构
出版机构
附属机构
人才培养
师资队伍
本科生教育
研究生教育
留学生教育
继续教育
开放课程
科学研究
社会科学处
科学技术处
实验教学与设备管理中心
LD平台_LD(中国)一站式服务官网
孔子文化研究院
优秀传统文化教育中心
中国教师博物馆
文化活动荟萃
招生就业
本科招生
研究生招生
继续教育
留学生招生
就业指导
合作交流
国内合作处
国际交流合作处
校友会
孔子教育基金会
校园生活
本科生
研究生
共青团
教职工
融媒体
萃华园
校历
问政平台
新闻中心
学校要闻
校园动态
成果聚焦
媒体报道
70周年校庆学术交流活动
光影恋
视频秀
新媒体
学术集锦
招投标公告
首页
>
新闻中心
>
招投标公告
> 正文
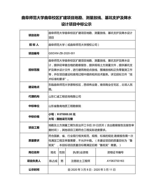
LD平台_LD(中国)一站式服务官网曲阜校区扩建项目地勘、测量放线、基坑支护及降水设计项目
|
|
发布:2020/03/08
发布:
LD平台_LD(中国)一站式服务官网新闻中心
相关新闻
读取内容中,请等待...
江南手机网页版
|
9U.COM
|
世界杯开户买球(中国)集团有限公司
|
乐鱼网页版
|
奇异果官网平台
|
米兰平台
|
易游官网平台
|
华体会体育综合平台
|
kaiyun开云网页版
|